| RESONANCIAS 🔗 | MULTICLINICAS 🔗 | Etiquetas Mails 🔗 | Ucontact Net2phone 🔗 |
| Instructivo Net2phone 🔗 | Eliminar Caché Net2phone 🔗 | Instructivo Configuración Micrófono 🔗 | Instructivo Configuración Fecha y Hora 🔗 |
| Geclisa Clínica Francesa 🔗 Usuario: Colonia Suiza ART Pass: Clin3012 |
Biobox Francesa 🔗 (Usuario: provincia.art Pass: provincia2468 |
Cambio de Horario 🔗 | Rotación SADOFE 🔗 |
| Dias de Estudio 🔗 | Mejoras SAS AYI 🔗 | Reclamo a Prestadores 🔗 | Nosis 🔗 Usuario: 427306 / Contraseña: Riva611!. |
| DETALLE | NÚMERO |
|---|---|
| Provincia / UCAPP | 0800-345-5663 |
| Provincia (SOLO GCBA) | 0800-222-0918 |
| Lograr/Colon | 0800-348-1009 |
| Swiss Medical | 0800-777-7800 |
| Prof Seguros | 0800-348-1925 |
| DETALLE | NÚMERO |
|---|---|
| Whatsapp CEM | 1130683924 |
| Atencion al Cliente (100021) |
0800-348-2006 Para transferir a Atencion al cliente Wpp: 1135116198 |
| Traslados (Whatsapp) | 1124625003 |
| Líneas Alternativas | 1137222466 1160718030 1137223034 |
| Guardia Soporte Tecnico | Ignacio Lizarazu: 11 6119-1752 Juan Pablo 11 5606 6323 |
| DETALLE | NÚMERO |
|---|---|
| CEM Provincia | 0800-333-1333 |
| Atencion al Cliente | 0800-333-1278 info@provart.com.ar |
| Coordinacion GCBA | 4323-8000 4323-9300 Int. 5802 |
| Comisión Medica (Buenos Aires) |
4121-5854 / 5993 / 5966 Moreno 401 4°Piso (CABA) |
| Comisión Médica (Mendoza) |
Av. Gdor. Ricardo Videla 2015 (Capital) (De 07 a 14) |
| Superintendencia de Riesgos del Trabajo |
0800-666-6778 |
| Mesa de Ayuda Provart (para cambio de contraseña VPN) |
4338-4700 interno 2929 (Atención 8 a 17) 1543384760 (7 a 7 Alejandro/Lucas) |
| DETALLE | NÚMERO |
|---|---|
| Atencion al Cliente | 0800-348-2005 Lun a Vie 8 a 20hs |
| Cem 24hs | 0800-222-0918 |
| DETALLE | NÚMERO |
|---|---|
| Atencion al Cliente | 0800-444-4278 |
| Superintendencia de Riesgos del Trabajo | 0800-666-6778 |
| DETALLE | NÚMERO |
|---|---|
| CEM Plus ART | 0800-666-8400 |
| DETALLE | NÚMERO |
|---|---|
| Whatsapp CEM | 1125470891 |
| CEM Accidentes Personales | 0800-348-1009 No informar este numero a los pacientes de Swiss Medical. Deben llamar a su 0800 |
| DETALLE | NÚMERO |
|---|---|
| Denuncias | 0800-777-7800 |
| Atención al Cliente | Tel: 0810-222-7645 Lunes a Viernes de 9 a 18 hs. |
| Oficina Virtual | https://oficina.smg.com.ar |
| Yasmin Sarmiento | 1171814474 |
| DETALLE | NÚMERO |
|---|---|
| CEM | 0800-348-1009 |
| Atencion al Cliente | 0810-222-6566 (9 a 18) |
| Yasmin Sarmiento | 1171814474 |
| DETALLE | NÚMERO |
|---|---|
| CEM | 0800-348-1009 |
| Atencion al Afiliado | 0800-220-2323 (Lun a vie 9 a 18) |
| Yasmin Sarmiento | 1171814474 |
| DETALLE | NÚMERO |
|---|---|
| CEM UCAPP (Nuestro) | 0800-345-5663 |
| Administracion Central | 0376-4423501 consulta@ucapp.misiones.gob.ar |
| DETALLE | NÚMERO |
|---|---|
| Whatsapp HZ / IAPSER | 1162852224 |
La Segunda ART: Tel: 0800-666-2727 / 0800-444-2782
Prevención ART: Tel: 0800-444-4278 / 0800-555-5278
OMINT: Tel: 0800-888-6060
Federación Patronal: Tel: 0800-222-2322 / 0800-222-3535
Plus ART: Tel: 0800-333-4177
IOMA: Tel: 0810-345-0004 / 3724-3300
MAIL / TASKS
(Que no impliquen carga de siniestros)
| TURNO | LUNES | MARTES | MIÉRCOLES | JUEVES | VIERNES |
| Mañana | Vivi (1049) Camila L (1000) |
Andre (1105) Ludmi (1059) |
Cami R (1031) Flor E. (1046) |
Cyn (1044) Ale (1084) |
Maggi (1010) Flor H. (1032) |
| Tarde | Manu (1034) Cami T (1048) |
Mili (1067) Azul (1090) |
Aynara(1062) Gabi (1070) |
Ro (1043) Nico F. (1091) |
Daira (1077) Meli (1081) |
CARPETA
(En caso de que no se encuentren los puestos de Seguimiento y si el mail se encuentra muy cargado darán apoyo al grupo asignado)
| TURNO | LUNES | MARTES | MIÉRCOLES | JUEVES | VIERNES |
| Mañana | Maggi (1010) Flor H. (1032) |
Cyn (1044) Ale (1084) |
Andre (1105) Ludmi (1059) |
Vivi (1049) Cami L (1000) |
Cami R (1031) Flor E. (1046) |
| Tarde | Meli (1081) | Manu (1034) Cami T (1048) |
Mili (1067) Azul (1090) |
Aynara(1062) Gabi (1070) |
Ro (1043) Nico F. (1091) |
¿Quienes somos?
Somos una empresa dedicada a brindar soluciones integrales, con dos objetivos confluyentes: Cuidar la salud de los trabajadores y ahorrar costos en las empresas.
Nos especializamos en gestionar prestaciones en especie para ART y Auto-asegurados, acorde lo dispone la Ley 24.557 y sus normas modificatorias y complementarias
Nuestra Misión:
Ofrecer un servicio integral de calidad, a través de procedimientos que promueven el cuidado de los trabajadores.
El presente manual es una herramienta de consulta para aquellos operadores que se inician en el Centro de Emergencias Médicas (CEM) de Colonia Suiza. El mismo aporta información necesaria sobre los distintos temas relacionados con el área, y tiene por fin último el de brindar el material necesario para desempeñar con éxito las funciones diarias, dar seguridad y sustento teórico para estar alineados a los procedimientos del grupo, y acompañar el proyecto de unificación de criterios y organización de las tareas que se desarrollan en el sector.
Como sabemos, el objetivo del área es obtener operadores con criterio, capacidad de comunicación, actitud y conocimiento necesario para brindar resultados óptimos en el menor tiempo posible, siendo esta la esencia de la emergencia, y vinculando nuestra gestión para el cumplimiento entre todos de los valores de Grupo Rio Varadero.
| CONTACTO TRAMITADORES LA RIOJA 🔗 | Tel: 7700-2222 Lun a vie 08 a 17hs |
| Jefa auditoria medica (24hs) 🩺 Carolina Cuneo |
1127310749 |
| Jefe Centro Medico Nogoya Norte (24hs) 🏥 Marcelo Nigro |
1132705154 |
Rojos y Amarillos (CABA-GBA) 🔗
| 1° OPCION | 2° OPCION | 3° OPCION |
|---|---|---|
| (168) EMERGER 0810-777-8733 trasladosemerger@grupoemerger.com operadores@grupoemerger.com |
(267) ACUDIR 6009-3300 / 4583-2433 5555-1700 / 2821-7007 traslados@audir.net |
(190) MASTERRED 5218-5008 operaciones@masterred.com.ar |
| 4° OPCION | 5° OPCION | 6° OPCION |
| (110) VITTAL
Socorro Médico Privado
4000-8815 / 16 / 17
operativa_recepcion_traslados@vittal.com.ar | (131) MAX SALUD
1569337919
1163664814 (Wp)
traslados@maxsalud.com.ar | (97) ROI SA.
0810-337-6472 / 0800-333-6373 / 4644-5000
trasladosdre@gruporoisa.com.ar |
Rojos y Amarillos (INTERIOR) 🔗
Si no consigue disponibilidad, llamar al servicio público 911
| (168) EMERGER 0810-777-8733 trasladosemerger@grupoemerger.com operadores@grupoemerger.com |
Bs. As - Catamarca - Chaco - Chubut - Corrientes - Entre Rios - Formosa - Jujuy - La Rioja - Mendoza - Misiones - Neuquén - Río Negro - Santiago del Estero - Tierra del Fuego - Tucumán. |
| (110) VITTAL Socorro Médico Privado 4000-8815 / 16 / 17 operativa_recepcion_traslados@vittal.com.ar |
Bs. As - Catamarca - Córdoba - La Rioja - Neuquén - Río Negro - San Luis - Santa Fé - Tucumán. |
| (190) MASTERRED 5218-5008 operaciones@masterred.com.ar |
Bs. As - Córdoba - Mendoza - Misiones - San Luis - Santa Fé |
| (0) ECCO Swiss Medical 0810-888-3226 Horarios de Servicios: 5272-8107 Opc 3 5272-8212 eccotrasladointerior@swissmedical.com.ar |
Neuquén - Mendoza - Córdoba - Santa Fé - Salta |
| (37) AMPES Clínica La Esperanza Paula 0261-4185540 Dr. Santibañez 0261-155251595 mpaulastevanato@gmail.com |
Mendoza |
| (154) UDEC 0221-4393434 cabina.udec@gmail.com |
La Plata - Ensenada - Berisso |
| (180) ECI Futura Norte 0264-4215959 0264-4200911 (Solicitar solo por Teléfono) despachoci@hotmail.com |
San Juan |
C/S/M - C/C/M - UTIM (TODO EL PAIS) 🔗
| (154) UDEC 0221-4393434 cabina.udec@gmail.com |
La Plata - Ensenada - Berisso |
| (131) MAX SALUD 1569337919 1163664814 (Wp) traslados@maxsalud.com.ar |
|
| (170) Logistica de Traslados 02262-15533047 ambulancias@logisticadetraslado.com |
CABA - GBA - Buenos Aires - Catamarca - Chaco - Chubut - Córdoba Corrientes - Entre Ríos - Formosa - Jujuy - La Pampa - La Rioja - Mendoza Misiones - Neuquén - Río Negro - Salta - San Juan - San Luis - Santa Fé Santiago del Estero - Tierra del Fuego - Tucumán |
| (0) ECCO Swiss Medical 0810-888-3226 Horarios de Servicios: 5272-8107 Opc 3 5272-8212 eccotrasladointerior@swissmedical.com.ar |
Neuquén - Mendoza - Córdoba - Santa Fé - Salta |
| (0) ECCO Swiss Medical 0810-888-3226 Horarios de Servicios: 5272-8107 Opc 3 5272-8212 eccotrasladointerior@swissmedical.com.ar |
Mendoza |
| (190) MASTERRED 5218-5008 operaciones@masterred.com.ar |
Bs. As - Córdoba - Mendoza - Misiones - San Luis - Santa Fé |
| (152) TRANSPAM Salinas Roxana Carina 0224-1589563 TranspamRuta20@gmail.com |
Buenos Aires: Ranchos |
| (37) AMPES Clínica La Esperanza Paula 0261-4185540 Dr. Santibañez 0261-155251595 mpaulastevanato@gmail.com |
Mendoza |
| (151) Logistica Jireh Soria Dario Walter 0261-5360966 0261-6146187 logisticajireh2021@gmail.com |
Mendoza |
| (180) ECI Futura Norte 0264-4215959 0264-4200911 (Solicitar solo por Teléfono) despachoci@hotmail.com |
San Juan |
| (166) Grupo Boedo 1162629537 1130253345 logisticagrupoboedo.com.ar |
CABA - GBA - Mar del Plata - Bahía Blanca - Córdoba - Corrientes |
Buscador de Grupo de Extracción por zona 🔗
Procedimiento:
Este tipo de accidentes no corren con licencia por Art por lo tanto no se realiza derivación a un centro médico a menos que el paciente haya sufrido una herida que requiera asistencia médica (siniestro mixto) o bien se trate de un caso con mecanismo dudoso en donde un médico deberá determinar si se requiere servicio de serología o no.
Mecanismo dudoso:
Procedemos a derivar al paciente a un prestador de nuestra red. Realizar seguimiento, si el médico determina que corresponde realizar serología debemos:
1 - Tildar el siniestro como "Cortopunzante: SI" (No tildar "Sin Baja laboral")
2 - Solicitar el servicio a los extraccionistas que tenemos por cartilla según disponibilidad PRIMERO REALIZAMOS EL LLAMADO PARA QUE QUEDE EL REGISTRO DE SOLICITUD, LUEGO ENVIAMOS EL MAIL de solicitud de asistencia (independientemente si el centro médico le brindó turno para realizar la serología en el mismo prestador. En ese caso, no deben presentarse en el turno. La prioridad siempre serán los extraccionistas de la zona)
Utilizar CIE-10: Z20.9 (en todos los casos menos siniestros mixtos)
Guía de casos fracuentes:
Recolector que se punza con una aguja: Serológico
Recolector que se corta y no visualiza con qué objeto: Se ingresa como accidente laboral, el médico deberá evaluar si requiere asistencia serológica. En caso de requerirlo activamos el protocolo.
Herida de arma blanca: Se toma como accidente laboral, luego el gestor deberá ver si tiene indicación de serologia y comunicarselo a dicha área, no interfiere el CEM.
Punción con una aguja de procedencia desconocida (por ejemplo en una bandeja, entre sábanas) y no sabemos si fué utilizada: Serológico
Una persona escupe a otra en el rostro, si hay contacto de saliva con mucosa (Ojos, Nariz, Boca): Serológico
Una persona escupe a otra en el rostro, pero no sabe referir si tuvo contacto con mucosa (Ojos, Nariz, Boca): Se ingresa como accidente laboral, el médico deberá evaluar si requiere asistencia serológica. En caso de requerirlo activamos el protocolo.
Una persona escupe o salpica a otra con sangre en cualquier zona del cuerpo en donde no tenga una herida o no haya contacto con mucosa (Ojos, Nariz, Boca): No corresponde serología en este caso, ya que no presenta lesiones físicas derivamos a un centro médico para que le brinden el alta (ya que no podemos rechazar el caso)
Una persona escupe o salpica a otra con sangre en mucosa (Ojos, Nariz, Boca): Serológico
Rasguños con laceración en la piel y presencia de sangre: Se ingresa como accidente laboral, el médico deberá evaluar si requiere asistencia serológica. En caso de requerirlo activamos el protocolo.
Mordidas con laceración en la piel y presencia de sangre: Serológico
Cualquier tipo de contacto con fluídos biológicos de otra persona (sobre heridas o mucosa del paciente): Serológico
Determinaciones:
Los estudios que se realizan ante un accidente que requiera prestaciones por serología son:
HIV
HCV
HBV CORE
HBV Ant sup
TGO
TGP
HEMATOCRITO
Para adjuntar a los centros médicos en caso de que lo requieran: Orden de Estudios🔗
| EXTRACCIONISTAS | ||
|---|---|---|
| CABA, GBA, G. Rodríguez, La Plata, Escobar, Pilar, Cañuelas, San Vicente, Luján, Campana, Coronel Brandsen, General las Heras, Roque Perez (hasta 90 km desde caba) |
1°Opción Mauro Mazzei 1151628021 |
2° Opción SED SALUD PAOLA (durante la noche solo a ella) Cel: 1127427819 (24 hs) GRETEL Soporte: 1127427544 Particular: 1553412883 VANESA (si no responden las anteriores) Cel: 1154240988 (16 a 20 hs) |
| Buenos Aires | SED SALUD PAOLA (durante la noche solo a ella) Cel: 1127427819 (24 hs) GRETEL Soporte: 1127427544 Particular: 1553412883 VANESA (si no responden las anteriores) Cel: 1154240988 (16 a 20 hs) |
|
| Neuquen, Chubut, Río Negro, La Rioja, San Luis, San Juan Mendoza, Jujuy, Córdoba (NO USAR PARA LAS CUENTAS HO) |
1° Giuliana Gardini 0266 - 154541386 2° Alejandra Arias 0266 - 154541528 3° Fabrizio Gardini 0266 - 154541219 |
Patologías 12 hs. para denunciar:
Patologías 24 hs. para denunciar:
En adelante, cuando recibamos una denuncia de un paciente fallecido de Lunes a Viernes de 08:00 a 17:00hs deberemos enviar la notificación a ventanillaelectronia@colonia-suiza.com, leonardo.carrasco@colonia-suiza.com y el equipo de supervisión (Ver etiqueta "Trazadoras Provincia ART - Mortal") y no denunciar la misma ante la SRT
Dias hábiles de 17:00hs a 08:00hs deberemos cargar el SIC a través de la VPN
Durante el fin de semana, viernes luego de las 17:00hs, sábados, domingos y feriados, deberemos denunciar la patología trazadora en la pagina de la SRT y además cargar el SIC.
Casos dudosos:
1- Fractura con internacion: SE DENUNCIA
2- Fractura ambulatoria, con cirugia previa ya realizada: NO SE DENUNCIA desde el CEM, se envia mail de posible trazadora.
3- Fractura con internacion y cirugia ya realizada: SE DENUNCIA
4- Fractura ambulatoria que indica resolución quirúrgica, NO SE DENUNCIA desde el CEM, se envia mail de posible trazadora. Durante el fin de semana o para evitar vencimiento se denunciarán desde el CEM los casos donde un médico (dejar registrado nombre y de que centro medico es) nos indique resolución quirúrgica, o el paciente envía constancia de indicación quirúrgica de parte del médico.
5- Fractura con internacion que indica resolucion quirurgica: SE DENUNCIA
Aclaraciones:
¿Tengo que denunciar aunque el accidente haya sido hace meses?
Considerar que la SRT contabiliza el tiempo de notificacion de una Patologia Trazadora DESDE el ingreso del siniestro a la ART. Es decir que si el siniestro ocurrio hace 1 año pero se ingreso hoy, corresponde denunciar AHORA
¿En que momento es conveniente denunciar una Trazadora?
Una vez ingresado un ROAM, la SRT puede enviar un Auditor para evaluar al paciente o comunicarse con el prestador para solicitar informacion. Es por ello que se debe denunciar cuando: - Haya certeza del diagnostico o haya certeza de donde esta ubicado el paciente.
Ubicación del accidentado:
1- Trasladado Internado: Si aun esta en el publico, pendiente traslado de la ART
2- Internado: Ya en prestador de la ART o en Hospital Púlico sin posibilidad de derivacion
3- Alta Sanatorial: Paciente ya operado o ambulatorio
4- NO UTILIZAR "ALTA MÉDICA"
Procedimiento:
CABA Y Alrededores:
Se utilizará el prestador CONSTITUCIÓN PALACE HOTEL S.A. (Lima 1697 – CABA). Se encuentra cargado en SAS
La gestión debe realizarse vía mail, incluyendo la siguiente información:
Resto del país:
El servicio será gestionado a través de la red de hoteles de OPEA, que se encargará de ubicar el hotel más cercano al paciente.
La gestión debe realizarse por Whatsapp (Ezequiel: 1134192436). En Casos urgentes donde Ezequiel no brinde solucion comunicarse con Sandra (gerenta de OPEA) 1162627097 - sandra@opea.com.ar
Incluyendo la siguiente información:
SRT 🔗 | Usuario: sanchezjavi | Contraseña: M@YPCNUA
Al tratarse de una ART, la cobertura se brinda bajo los lineamientos de la Ley 24557
Procedimiento general
Para denuncia de Accidentes 24hs: 0800-333-1333
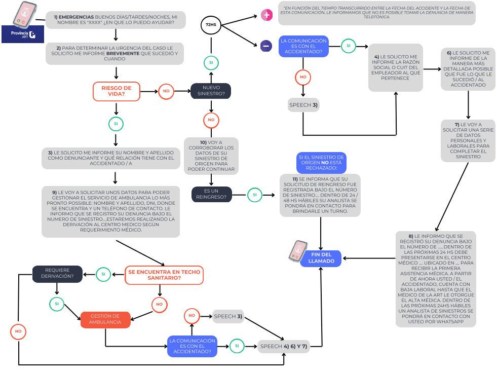
Saludo inicial: Emergencias. Buenos días, mi nombre es XXXX, ¿En qué lo puedo ayudar?”
Ingreso de siniestros: Se realiza normalmente a través del sistema SAS, se les asignará el prefijo B - E - M - AL dependiendo del empleador.
Empleadores: Actualmente no contamos con Nómina integrada. Si el denunciante duda sobre este dato, podrá verificarse en la VPN de Provincia o en páginas de apoyo como Nosis o la SRT.
Si el empleador del SAS no coincide con el que figura en la VPN, debemos consultar con el paciente telefónicamente para verificar cual es el empleador correcto. Luego informar vía mail lo sucedido a Mesa de Carga para que proceda a corroborarlo el próximo día hábil.
¿Como detectar si es personal militar?
Figuran como "No devengable" en la VPN. En la relacion laboral, figuran los aportes en amarillo.
Empleador VIP: Algunos empleadores cubiertos por Provincia ART poseen un filtro para el ingreso, designando personal autorizado para realizar los siniestros. Este listado estará disponible automáticamente al seleccionar el empleador en SAS.
IMPORTANTE: Los Empleadores VIP quedan exceptuados de las disposiciones del procedimiento general (72hs de ingreso telefónico y NO utilizar la Red de prestadores de Provincia ART para Empleadores VIP de Colonia Suiza)
Procedimiento general: Cuando ingresa una denuncia telefónica y pasaron más de 72 hs. desde la fecha de accidente, NO se va a tomar la denuncia de manera telefónica en el CEM, sino que se va a informar que la denuncia debe hacerse por otros canales alternativos.
Verificar fecha de ocurrencia del accidente y compararla con la fecha actual.
Si han transcurrido más de 72 horas y el caso no es de gravedad:
Speech de respuesta sugerida a informar:
“En función del tiempo transcurrido entre la fecha del accidente y la fecha de esta comunicación, le informamos que no es posible tomar la denuncia de manera telefónica. En estos casos, le pedimos que gestione la denuncia de alguna de las siguientes maneras:
Solicitando a su Empleador que haga la denuncia en la web de Provincia ART.
Realizándola el mismo trabajador a través de un Telegrama dirigido a Provincia ART (Carlos Pellegrini 91 – CABA) indicando todos los datos del accidente: fecha y hora del siniestro, datos del Trabajador, Datos del Empleador, lugar de ocurrencia, mecanismo y detalle del siniestro.
En estos casos:
Este procedimiento aplica para las denuncias de accidente de trabajo e in itinere recibidas vía telefónicamente al 0800 del CEM.
El empleador GCBA (Gobierno de la Ciudad de Buenos Aires) y los empleadores VIP (con personal autorizado a denunciar) quedan exceptuados de este procedimiento.
Si han transcurrido más de 72 horas y el caso encuadra en estas situaciones especiales:
*Que el accidentado está en un estado crítico sin atención médica
*Requiere una urgencia de atención médica.
*Paciente internado.
*El paciente está en el Prestador Médico y necesita hacer la denuncia para que lo atiendan.
En esos casos SI se debe tomar la denuncia en el CEM de modo telefónico (independientemente del plazo que haya pasado desde la fecha del accidente).
Finalización de denuncias telefónicas:
Cuando tomamos una denuncia telefónica en el CEM y el denunciante es el Empleador (Cliente), debemos solicitarle siempre que finalice la denuncia por la web de Provincia ART, informando el número del CECAP que corresponda.
Si el denunciante es el mismo accidentado, le solicitaremos que informe a su Empleador este último paso.
¿Por qué es importante esto?
Porque necesitamos que el Empleador valide esa denuncia realizada por el sistema de la web de Provincia ART (es como si fuera una ratificación de la denuncia).
Si el Empleador menciona que no lo sabe hacer o que no tiene el usuario o contraseña, hay dos respuestas a dar por eso:
Que se comunique con su Ejecutivo de Cuenta.
Que llame al Centro de Atención al Cliente – 0800-333-1278
Derivaciones: Se utilizará prioritariamente la cartilla de Colonia Suiza tanto para centros medicos como para traslados o farmacias.
Como segunda opción podrá utilizarse la cartilla de Provincia ART previa autorización de un superior. Si requerimos utilizar prestadores de la red de Provincia, debemos ingresar el siniestro a través del CECAP.
Fuerzas de Seguridad: Ante heridos de arma de fuego, el personal militar será derivado prioritariamente a FUSEA, mientras que el personal policial tendrá prioridad de derivación al Hospital Churruca.
Rechazos: Los siniestros que sean para rechazo por alteración de in itinere, falta de mecanismo, patologia inculpable, se deberá cargar la denuncia e informar que dentro de las 24hs se estara comunicando para indicar cómo continúa el caso sin necesidad de derivar por guardia y enviando el mail para investigar. En caso de insistencia por parte del paciente, podrá derivarlo a una guardia.
Enfermedades Profesionales: El empleador debe realizar la denuncia a través de la página web. El reingreso de una Enfermedad profesional ya registrada puede ser abierto por vía telefónica si el paciente refiere continuar con la sintomatología.
Reingresos:
Los empleados de empresas de Provincia ART que ya no estén bajo nuestra cobertura, es decir están inactivas desde hace más de 1 año, deberán dirigir su reclamo de reingreso a Provincia Central aunque tengamos el caso original en nuestro SAS.
Traslados: Se solicita a nuestro sector de traslados, luego de horario administrativo lo realiza el CEM con nuestra cartilla de prestadores como lo hacemos habitualmente. Si no se consigue disponibilidad, podría utilizarse la cartilla de Provincia ART como última opción.
Serológicos: Asignar siempre a CP Case. Si no contamos con servicio propio, se coordina en el Hospital Público mas cercano. Corroborar con el paciente si se realizó extracción y se indicó medicación.
Trazadoras: Se denuncian desde nuestro CEM a través del usuario y contraseña de la SRT para Provincia ART. Si un fin de semana o feriado deben denunciar una Patología Trazadora de Provincia ART debemos previamente cargar CECAP en VPN y generar el definitivo.
Ante duda sobre una Patologia Trazadora, enviar mail de “Posible Trazadora”
Siniestros para asistencia psicológica:
Las denuncias de siniestros de salud mental que no tengan un hecho súbito y violento, y
que no presente lesiones físicas, no deben tomarse de manera telefónica en el CEM.
Son siniestros cuyos mecanismos de accidente son denuncias por agresiones o amenazas
verbales, discusiones verbales o situaciones que generan crisis nerviosas productor de esas
agresiones denunciadas. Estos mecanismos de denuncias NO constituyen un accidente de
trabajo, por lo cual, NO deben ser tomados por el CEM.
Ejemplos de mecanismos de siniestros:
Son situaciones donde el trabajador accidentado habitualmente sufre angustia, crisis de
pánico, etc., y solicita atención psicológica por la situación.
En estos casos, donde no hay lesión “física” el Operador del CEM informará que el mecanismo denunciado no corresponde a la cobertura de Riesgos del Trabajo, y que deberá solicitar la
atención por su Obra Social.
Si además de la agresión verbal o hecho violento vivenciado hubiere una lesión física o sintomatología, el caso se ingresa de forma telefónica y se deriva para la constatación de estas lesiones físicas.
Se le informará al afectado que recibirá atención por las lesiones en la guardia y que a posterior, se lo citará para evaluar la asistencia psicológica.
Luego se envía mail ""Sugerencia de Asistencia Psicológica"" Etiqueta ""PROVINCIA - Solicitud de Asistencia Psicológica"" + Plantilla ""Asistencia Psicológica""
Mortales: cuando recibamos una denuncia de un paciente fallecido (obito):
Lunes a Viernes de 08:00 a 17:00hs deberemos enviar la notificación a ventanillaelectronica@colonia-suiza.com, leonardo.carrasco@colonia-suiza.com y el equipo de supervisión (Ver etiqueta "Trazadoras Provincia ART - Mortal") y no denunciar la misma ante la SRT.
Días hábiles de 17:00hs a 08:00hs deberemos cargar el SIC a través de la VPN.
Durante el fin de semana, Viernes luego de las 17:00hs, sábados, domingos y feriados, deberemos denunciar la patología trazadora en la página de SRT y además cargar el SIC.
Sepelio: Una vez recabados los datos de la denuncia, se deberá ofrecer al contacto directo el servicio de sepelio correspondiente o corroborar si ya se realizó por otros medios. En caso de ser necesario, se gestionará el mismo a través de Provincia ART.
Se enviará un correo a Cem-provinciaart@provart.com.ar informando el óbito al CEM de Provincia ART, para que asuma la gestión correspondiente al sepelio. El mail debe complementarse con un llamado telefónico al CEM para verificar la recepción de dicho mail.
Telefonos importantes:
Vías de ingreso:
La principal vía de ingreso de siniestros debe ser telefónica, a través del 0800 de Provincia, quien derivará los llamados a nuestra central telefónica en caso de detectar que el Empleador está bajo nuestra cobertura
Si por motivos ajenos a nuestra gestión, el siniestro ingresa por Provincia ART (via telegrama, dictamen) la misma migrara a nuestro SAS como “pre-denuncia”, la cual será procesada por el sector de Mesa de Carga en horario administrativo.
Fuera de horario administrativo, el CEM se encargará de la migración de los siniestros desde nuestro SAS hacia la VPN de Provincia.
Repaso de siniestros que debemos registrar en VPN:
Criterio general de cobertura:
Se considerarán accidentes de trabajo aquellos casos en los que, aun estando de franco, el trabajador de la fuerza intervenga en un hecho delictivo y la lesión/fallecimiento se produzca en el marco de repeler o responder a un delito.
La condición de “estado policial” es continua (24hs) y, si en el hecho se utiliza arma reglamentaria o se verifica la intención de actuar como policía, corresponde cobertura.
Ejemplos: Policía de franco en su domicilio que sufre un asalto y responde con arma reglamentaria / Policía de franco en actividad personal (ej. comprando comida) que resulta involucrado en un robo y repele el hecho.
Criterio de rechazo:
Se rechazarán los siniestros en los que el trabajador, estando de franco, se encuentre en el marco de otra actividad laboral remunerada (ej. chofer de aplicación tipo DIDI, remisero, seguridad privada, etc.), aun cuando intervenga con su arma reglamentaria en un hecho delictivo.
El fundamento es que el siniestro no guarda relación directa con su rol policial, sino con una actividad laboral ajena y particular.
En estos casos se evita tomar la denuncia y rechaza también el servicio de sepelio, para mantener coherencia con el criterio de fondo.
Unificación de aplicación:
Este lineamiento debe aplicarse de manera uniforme a todas las fuerzas.
El CEM podrá dar ingreso inicial en caso de insistencia de quien denuncie, pero la decisión final de cobertura/rechazo debe sustentarse en la investigación y en este criterio unificado.
Se recomienda fundamentar los rechazos en: Art. de LRT sobre ajenidad a la prestación de servicios y actividad remunerada particular no vinculada al estado policial.
Cobertura de ART durante los Comicios Electorales:
La ART brinda cobertura únicamente a los trabajadores en relación de dependencia que sean asignados por su empleador para realizar tareas vinculadas al proceso electoral (por ejemplo, logística, transporte, armado de urnas, seguridad, etc.).
Ejemplos:
Trabajadores del Correo Argentino, trabajadores de las Fuerzas de Seguridad (Policía de la Ciudad de Bs. As., Policía Bonaerense, Prefectura, etc.), que estén afectados a los comicios.
Trabajadores de los Colegios (directores, secretarios, docentes) que fueron enviados por su Empleador para organizar el colegio, que estén afectados a los comicios.*
Esto incluye accidentes de trabajo y accidentes in itinere.
En estos casos, el Trabajador deberá figurar en la nómina del Empleador. En el caso de no estar en nómina, deberá presentar los últimos recibos de sueldo o alta temprana, para acreditar la relación laboral; o que el Empleador haga la denuncia web.
Cobertura de ART en el trayecto para votar (en el caso de que esté trabajando el domingo en actividades ajenas a los comicios):
Si el Empleador autoriza formalmente el permiso para ir a votar durante la jornada laboral, y ocurre un accidente en el trayecto directo entre el lugar de trabajo y el establecimiento de votación (o viceversa), es de cobertura por ART, ya que se considera parte de la jornada laboral autorizada.
Sin cobertura de ART
Las personas que participen como autoridades de mesa (Presidente, Suplente, Auxiliar) no están cubiertas por la ART, ya que no existe una relación laboral con el Estado en ese rol. Esta función se considera una carga pública y no genera vínculo laboral.
Los directores de colegios que a veces están como delegados electorales, tampoco corresponde cobertura.
Ser autoridad de mesa es considerado una carga pública, no una actividad laboral (no implica un vínculo de dependencia con el Estado). Aunque muchos docentes y no docentes del Ministerio de Educación son convocados para cumplir este rol, no lo hacen como parte de sus funciones laborales, sino como ciudadanos designados por la Justicia Electoral.
IMPORTANTE:
Identificar quién asignó la tarea al Trabajador:
Las situaciones que generen dudas deben ser elevados a investigacion o consulta.

Al tratarse de una ART, la cobertura se brinda bajo los lineamientos de la Ley 24557
Procedimiento general
Para denuncia de Accidentes 24hs: 0800-348-1925
Saludo inicial: Emergencias. Buenos días, mi nombre es XXXX, ¿En qué lo puedo ayudar?”
Ingreso de siniestros: Todos contarán con personal autorizado a denunciar. Única excepción: Riesgo de vida. Se les asignará el prefijo ER.
Si se comunicara un personal No autorizado, se le indica que se comunique con su sector de personal para dar aviso del siniestro.
Empleadores: Los principales empleadores serán el Grupo ERSA y la Empresa LUSA
Derivaciones: Se utiliza la Cartilla de Prestadores de Colonia Suiza (Centros Médicos, Farmacias, Traslados)
Rechazos: NO se realizan rechazos telefónicos. Se ingresa el siniestro solicitado por el autorizado a denunciar, derivamos y enviamos mail para investigar.
Enfermedades Profesionales: Se ingresan telefónicamente por el autorizado a denunciar. No se derivan en ningún caso. Se informa que el paciente será citado para evaluación.
INGRESO CON CERTIFICADO EN MANO: Se ingresa EP con la fecha emitida en el certificado (Tienen 2 años para denunciar la EP desde la fecha del Dx)
INGRESO SIN CERTIFICADO EN MANO: Se ingresa EP con la fecha en que se comunica (Lo ideal es que el paciente cuente con el certificado en mano, si no lo tienen podemos ingresar la EP igualmente)
IMPORTANTE: PARA SOLICITAR UN REINGRESO NO HAY LIMITE DE TIEMPO, esto quiere decir, que los siniestrados pueden pedir reingresos por más que hayan pasados meses, años desde el alta accidente de origen.
Si no tuvieramos el siniestro original, se deja mail al gestor informando la solicitud de reingreso.
Traslados: Se solicita a nuestro sector de traslados, luego de horario administrativo lo realiza el CEM con nuestra cartilla de prestadores como lo hacemos habitualmente para el resto de las cuentas (cargando el mismo al sistema)
Serológicos: Asignar siempre a Ailen Mennella
Trazadoras: NO serán denunciadas desde nuestro CEM sino que deberán ser notificadas a traves de un mail a Silvio Sequeira, Laila Chaina, Laura Bao, Robert Alvarez, Supervisoras. Con los datos pertinentes necesarios para su denuncia (DNI, Apellido y Nombre, Empleador, fecha y hora de accidente, relato, ubicación del paciente; es decir internado o ambulatorio, centro médico de atención y diagnóstico).
Siniestros por Auditoría Diferenciada: no debe considerarse como un empleador de ART, es un servicio distinto. Si un personal autorizado llama para denunciar un siniestro, se debe ingresar el caso desde el CEM y brindar derivación normalmente aunque el paciente ya cuente con un caso con empleador Auditoría Diferenciada.
Siniestros para asistencia psicológica:
Autorizados a denunciar
ERSA URBANO SA (30-70778883-2)
LOGÍSTICA URBANA SA (30-71187897-8) LUSA
TRANSPORTE ERSA CARGAS SA (30-71021030-2) TECSA
Contactos PROF:
Atención al Cliente: 0810-345-0352 (Es nuestro sector de Atención al Cliente: 08 a 20hs.)
Al tratarse de una ART, la cobertura se brinda bajo los lineamientos de la Ley 24557
Procedimiento general
Para denuncia de Accidentes 24hs: 0800-444-4278
Saludo inicial: Emergencias. Buenos días, mi nombre es XXXX, ¿En qué lo puedo ayudar?”
Ingreso de siniestros: Se realiza normalmente a través del sistema SAS, se les asignará el prefijo P.
Empleadores: Los principales empleadores serán Elecnorte S.A. y Vip Seguridad S.R.L.
Derivaciones: Se utiliza la Cartilla de Prestadores de Colonia Suiza (Centros Médicos, Farmacias, Traslados)
Rechazos: NO se realizan rechazos telefónicos. Se ingresa el siniestro solicitado, derivamos y enviamos mail para investigar.
Enfermedades Profesionales: Se ingresan telefónicamente. No se derivan en ningún caso. Se informa que el paciente será citado para evaluación.
INGRESO CON CERTIFICADO EN MANO: Se ingresa EP con la fecha emitida en el certificado (Tienen 2 años para denunciar la EP desde la fecha del Dx)
INGRESO SIN CERTIFICADO EN MANO: Se ingresa EP con la fecha en que se comunica (Lo ideal es que el paciente cuente con el certificado en mano, si no lo tienen podemos ingresar la EP igualmente)
Reingresos: Si no tuviéramos el siniestro original, se deja mail al gestor informando la solicitud de reingreso.
Traslados: Se solicita a nuestro sector de traslados, luego de horario administrativo lo realiza el CEM con nuestra cartilla de prestadores como lo hacemos habitualmente para el resto de las cuentas (cargando el mismo al sistema)
Serológicos: Asignar siempre a CP Case.
Trazadoras: NO serán denunciadas desde nuestro CEM sino que deberán ser informadas via mail a roam@sancorseguros.com y macravero@prevencionart.com.ar
Contactos Prevención ART:
Atención al Cliente: 0810-345-0352 (Es nuestro sector de Atención al Cliente: 08 a 20hs.)
Contenido para la sección de Resonancias ART.
Resonancia es una unidad de negocios que forma parte de Grupo Rio Varadero. Empresa de salud líder en gestión de medicina laboral, con 15 años de experiencia en el sector. Ofrece un servicio de calidad, experiencia y seguridad sustentado en Centros Médicos propios y prestaciones médicas especializadas.
Cuenta con su sistema propio, SASReso, a través del cual se harán los ingresos de siniestros de las ART con cuales tiene convenio, accediendo a nuestros prestadores.
Procedimiento general
Para solicitud de derivación las 24hs: 0800-348-1927
Saludo inicial: Emergencias. Buenos días, mi nombre es XXXX, ¿En qué lo puedo ayudar?”
Ingreso de siniestros: Se registran el SAS Reso con datos minimos (Nombre y apellido, DNI, diagnostico y Centro Médico a donde solicita derivación.
Derivaciones: Cada cliente tiene habilitado el acceso a determinados centros para la primer asistencia y para turnos programados.
Procedimiento:
*Al registrar un ingreso en el SASr, siempre debe incluirse el nombre del gestor y la fecha de contacto vencida; de lo contrario, no impactará a ningún usuario.
Contactos:
GESTION RESONANCIA ART: 7700-3246
| Personal | Área / Función | Coberturas / Aseguradoras |
|---|---|---|
| Postizzi Daiana (Int. 5111) | Referente | |
| Maximiliano Caciccia (Int. 5106) | Gestion quirurgica (MMSS) - Mesa de carga | Fed Pat + Federacion Patronal AP (Ambulatorio), La Segunda, Prevencion, PLUS-Mutual23D,Meopp, Experta, Omint, Reconquista,Provincia,Medicar work (NUMUSE)-Horizonte-Galeno ART-Mutual Rural |
| Geronimo Paiz (Int. 5102) | Gestion quirurgica (MMII) | Fed Pat + Federacion Patronal AP (Ambulatorio), La Segunda, Prevencion, PLUS-Mutual23D,Meopp, Experta, Omint, Reconquista,Provincia,Medicar work (NUMUSE)-Horizonte-Galeno ART-Mutual Rural |
| Brenda de Titta (Int. 5103) | Gestion ambulatoria | Experta, Omint, Reconquista, Medicar work (NUMUSE), MEOPP, Cardinal Assistence |
| Candela Tellechea | Gestion Ambulatoria | Experta (NO EP) |
| Facundo Solan (Int. 5010) | Gestion ambulatoria | La Segunda, Prevencion ART y Federacion Patronal (Todos los centros)-Provincia ART |
| Priscila Esquivel | Gestion ambulatoria | Provincia ART - Federacion Patronal + Federacion Patronal AP (Ambulatorio)-Andina ART- Victoria ART- Parana ART- Mutual Rural |
| Sofia Borelli | Gestion internados- Gestion ambulatoria (Legales) | Gestiono Provincia (Legales) - INTERNADOS TODAS LAS ART (+ Fed Pat AP) |
| Natalia Amarilla (Int. 5109) | Gestion legales | Gestion Provincia (Legales) |
GCBA – Gobierno de la Ciudad de Buenos Aires, bajo el siguiente CUIT:
[34999032089] – GOBIERNO DE LA CIUDAD DE BUENOS AIRES
Vigencia: 30/01/2026 al 31/12/2050.
Asimismo, las denuncias que ingresen como Policía de la Ciudad deberán cargarse bajo el mismo CUIT, con la siguiente aclaración:
[34999032089] – GOBIERNO DE LA CIUDAD DE BUENOS AIRES (POLICÍA)
Vigencia: 30/01/2026 al 31/12/2050.
Se trata de un autoseguro con cobertura igual a la de ART:
-Sepelio
-Trazadora
-Traslados
-Investigaciones.
-Determinaciones de incapacidad.
-Recalificaciones
-Uso de VE (ventanilla electrónica)
-Emisión de CD/TL
-Prevención de accidentes (bajo la gerencia de Guido Dragani)
🔔 Importante:
La cobertura aplica para accidentes ocurridos a partir del 30/01/2026.Las denuncias de Policía de la Ciudad con fecha de ocurrencia 29/01 inclusive hacia atrás no deben ingresarse. En esos casos, el paciente debe comunicarse con Provincia ART.
Procedimiento general
Para denuncia de Accidentes 24hs: (0800-222-0918)
Saludo inicial: Emergencias. Buenos días, mi nombre es XXXX, ¿En qué lo puedo ayudar?”
Para los casos de Accidentes de Trabajo y Accidente In Itinere, se realiza normalmente la carga a traves del sistema SAS
Atencion! Siempre chequear que el paciente se encuentre en nomina
Cuando un paciente no se encuentre en la nómina de Autoseguro GCBA y Policía deberán proceder de la siguiente manera:
Personal policial que se encuentre de franco pero sufra un accidente en ocasion de sus funciones profesionales, se aceptan. Se debe consultar si dio su voz de alto o si se identifico como policia.
Siniestros leves:
Siniestros graves:
Se deriva por cartilla de Colonia Suiza, por cercania y complejidad
Para heridos de bala de Policia de la Ciudad deberan ser derivados al Hospital Italiano
Para ingresos por GUARDIA... se deberá avisar por mail
Documentación
● En número de cuenta es 8033 RIO VARADERO SA.
Se informa que las denuncias de ermedades Profesionales correspondientes a Autoseguro GCBA y Policía No deben ser tomadas de manera telefónica a través del CEM.
En estos casos, se deberá informar que se dirijan al área de Recursos Humanos, donde el empleador será el responsable de completar el Formulario de Denuncia de Enfermedad Profesional (EP). Una vez completo, dicho formulario deberá ser enviado por el empleador al siguiente correo electrónico: formulariodedenuncia.ua@buenosaires.gob.ar.
1. Policía de la Ciudad:
No deben tomarse reingresos de casos con fecha de ocurrencia anterior al 30/01/26.
👉 Estos reingresos deben ser derivados a Provincia Central.
Sí deben tomarse los reingresos con fecha de ocurrencia posterior al 30/01/26.
Envío de mail de reingreso:
Accidentes de Trabajo y Accidentes in itinere: enviar mail copiando a Atención al Cliente.
Enfermedad Profesional: enviar mail sin copiar a Atención al Cliente.
2. GCBA (Civiles):
Es fundamental verificar la fecha de ocurrencia para cargar el seguro correcto:
.png)
.png)
Envío de mail de reingreso
Accidentes de Trabajo y Accidentes in itinere: enviar mail copiando a Atención al Cliente.
Enfermedad Profesional: enviar mail sin copiar a Atención al Cliente.
Si bien es un autoseguro, como la cobertura solicitada es igual a la ART, se deben denunciar las patologias trazadora siempre que corresponda con los items.
Datos de usuario:
Entidad: GOB. DE LA CIUDAD DE BUENOS AIRES
Nombre y Apellido: Marisel Lorena Martinez
Usuario: martinezmaris
Clave: 2N+PH5Lb
⚠️ SIEMPRE PRESTAR ATENCION A QUE EL USUARIO SEA EL CORRESPONDIENTE AL AUTOSEGURO PARA DENUNCIAR.
Para los servicios de sepelio correspondientes a Autoseguro GCBA y Policía, con vigencia a partir del 30/01/2026, el prestador designado es CERTEZA.
Procedimiento a seguir:
Se deberá tomar la denuncia correspondiente.
Completar la planilla con la totalidad de los datos requeridos.
Registrar de manera detallada cualquier solicitud adicional que realice el cliente, a fin de ser evaluada posteriormente (no autorizar directamente)
En aquellos casos en los que lo solicitado se encuentre dentro del convenio vigente, se procederá normalmente sin inconvenientes.
En caso de que el cliente requiera prestaciones que excedan lo contratado, el prestador enviará el presupuesto correspondiente, el cual será evaluado por Supervisión y por Javier Sánchez, quienes definirán los pasos a seguir.
Se solicita especial atención en los casos correspondientes a Policía, ya que pueden presentarse pedidos de servicios adicionales, principalmente vinculados a cortejos especiales en situaciones de fallecimiento ocurrido en cumplimiento del deber.
Se trata de un autoseguro.
La cobertura aplica únicamente para accidentes ocurridos a partir del 01/12/2019. En caso de tratarse de un siniestro previo a esa fecha, se deberá tomar denuncia manual, no brindar derivación, y elevar la consulta a Gestión para su análisis.
Procedimiento general
Para denuncia de Accidentes 24hs: 0800-345-5663
Saludo inicial: Emergencias. Buenos días, mi nombre es XXXX, ¿En qué lo puedo ayudar?”
Ingreso de siniestros: Se realiza normalmente a través del sistema SAS, se les asignará el prefijo MS.
Las denuncias con 30 días o más desde la fecha de ocurrencia: Desde el CEM daremos aviso por mail a Gestión para que verifiquen con UCAPP (Etiqueta mail "Denuncia Tardia - UCAPP"). NO ingresamos la denuncia (en caso de que el paciente requiera asistencia, informar que deberán comunicarse con el servicio público)
Empleadores: Se chequea según Nómina desde SAS. CHEQUEAR EXISTENCIA SIEMPRE!!!!
NÓMINA OCTUBRE 🔗
MUNICIPALIDADES OCTUBRE 🔗
Si el paciente NO se encuentra en nómina de SAS, ni tampoco está en las nóminas más actualizadas que tengamos en excel, desde el CEM daremos aviso por mail a Gestión para que verifiquen con UCAPP (Etiqueta mail "Fuera de Nómina UCAPP"). NO ingresamos la denuncia (en caso de que el paciente requiera asistencia, informar que deberán comunicarse con el servicio público)
Considerar que “Empleador Temporal” es un título de fantasía que se usa de modo general para englobar principalmente las cuentas de los empleados de distintas partes del estado.
Derivaciones:
De lunes a viernes: Pacientes que al momento de la denuncia ya hayan recibido asistencia médica presencial y no presentan fracturas ni patología quirúrgica, se gestiona atención virtual (no se deriva a prestador médico). Luego enviaremos el mail a Atencion al Cliente solicitando turno virtual con la Dra. Leis, colocando en copia a Gestion, Auditoría Medica y el correo gestion.ucapp@colonia-suiza.com.
🔔 Asi mismo tener en cuenta que los empleadores MINISTERIO DE SALUD PÚBLICA DE MISIONES y PARQUE DE LA SALUD no utilizarán la modalidad de telemedicina para sus trabajadores.
En todos los casos, los pacientes de dichas cuentas deben ser derivados obligatoriamente para asistencia presencial.
Prioridades de derivación en Posadas (Misiones) - Todos los Empleadores UCAPP:
1° Opción: MEDICAL GROUP S.R.L. (Sanatorio Camino) (no tiene oftalmología)
2° Opción: Sanatorio IOT (con oftalmología)
3° Opción: Cruz verde (Ambulatorios de Lunes a Viernes) (no tiene oftalmología)
Evitar derivaciones al Hospital Madariaga, a menos que el paciente ya haya recibido la asistencia en el lugar.
Inculpables / Rechazos: Se ingresan normalmente y se da aviso a Gestión. No se realizan rechazos telefónicos. La única circunstancia bajo la cual llevaremos a cabo un rechazo telefónico serán los casos de muerte por patologías inculpables, como ACV o infarto. (Etiqueta “UCAPP - Investigar”)
Enfermedades profesionales: Se gestionan únicamente por escrito, a través del empleador (Etiqueta ""UCAPP - Consulta EP"" con copia a supervisión). Se debe informar al denunciante que debe presentarse en la oficina de Posadas o enviar vía WhatsApp el certificado donde conste el diagnóstico de certeza. A su vez, debe presentar el formulario de EP avalado por el Médico responsable del Reconocimiento Médico al cual pertenece su Ente (policía, muni, penitenciario, docente, etc).
Los teléfonos a informar son los del personal de Misiones, o los teléfonos corporativos de la oficina de Posadas (0376-4196225 / 0376-4380019)"
La enfermedad profesional con diagnóstico de Hipoacusia tiene baja laboral en UCAPP.
Reingresos: Debe concurrir a ""Reconocimiento Médico"" (puede consultar con su Empleador que oficina le corresponde) dónde confeccionarán el formulario n°2 de reingreso que este deberá enviar a su gestor. Esta comunicación y la información brindada al paciente deberá quedar asentada vía mail (Etiqueta ""UCAPP - Reingreso"") con los datos del mismo y los motivos de la solicitud. Una vez que el gestor reciba y nos reenvie el formulario, se procederá a la reapertura del caso.
Traslados: Se solicita a nuestro sector de traslados, luego de horario administrativo lo realiza el CEM con nuestra cartilla de prestadores como lo hacemos habitualmente.
Serológicos (corto-punzante): Si trabaja en Htal. Público se hace allí, sino se brinda prestador nuestro (verificar mapa de prestadores). Corroborar que los siniestros queden en ILT. NO SE ASIGNA TRAMITADOR CP CASE (Queda el tramitador asignado en la cuenta)"
Trazadoras: Al ser un autoseguro, No se denuncian
Servicios de Sepelio: Se debe ofrecer nuestro servicio (FUNERARIA - SAN JUAN DE JERUSALEM SA)
Una vez tomado conocimiento del óbito, se deberá realizar protocolo en un lapso no mayor a 24hs hábiles. Consiste en confeccionar mail (Etiqueta "UCAPP Obito")
La información que debe proporcionarse es la siguiente: Fecha en la que se tomó conocimiento del deceso // Fecha del deceso // Causa del deceso. Lugar donde se produjo el deceso // Porque vía y por medio de quien nos enteramos. Si es un familiar o persona allegada hay que indicar nombre, apellido y teléfono de contacto. // Si el fallecimiento es reciente, hay que notificar al contacto del paciente fallecido que tiene a su disposición el servicio de sepelio y si lo aceptan, iniciar la gestión de este.
Contactos UCAPP:
Atención al Cliente: 0800-266-4219 Lunes a Viernes 08 a 13 hs.
Referente Administrativa UCAPP: Camila Bouix y Gonzalo Mai
Auditoria Medica: Dr Walter Gomez
Administracion Central UCAPP: 0376-4423501 // consulta@ucapp.misiones.gob.ar
Gestores:
Motta Yesica Cel.: 0376-5149135
POLICIA DE LA PROVINCIA DE MISIONES
MINISTERIO DE SALUD PÚBLICA DE MISIONES
PARQUE DE LA SALUD
SERVICIO PENITENCIARIO PROVINCIAL
PODER JUDICIAL
CÁMARA DE REPRESENTANTES DE LA PROVINCIA DE MISIONES
MINISTERIO DE GOBIERNO
MINISTERIO DE COORDINACIÓN GENERAL DE GABINETE
Laphitz Christian Cel.: 0376-4196278
CONSEJO GRAL DE EDUCACIÓN DE LA PCIA DE MISIONES
MINISTERIO DE ECOLOGÍA Y RECURSOS NATURALES RENOVABLES
MINISTERIO DE DESARROLLO SOCIAL, MUJER Y JUVENTUD
DIRECCION GRAL. DE RENTAS
GOBERNACIÓN
SINIESTRO EP (TODAS LAS CUENTAS)
Meza Leandro - Cel.: 0376-4196225
MUNICIPALIDAD DE POSADAS
MUNICIPALIDAD DE GENERAL URQUIZA
EMPLEADOR TEMPORAL
MUNICIPALIDAD DE EL ALCAZAR
Flecha Mariela Cel.: 0376-4380019
SEROLOGICOS
El auditor medico de la cuenta es el Dr. Gomez Walter.

A partir del dia 24/02 entra en vigencia IAPSER (CUIT 30-63006348-1), nuevo cliente de accidentes personales.
Al momento la poliza con la que trabajaremos sera:👇
Ingresos: Están autorizados a denunciar: Los directivos de las escuelas y todo aquella persona que el Ministerio autorice. Es decir un docente a cargo o vicedirectores ( no se puede autodenunciar).
💉🩸Los siniestros de IAPSER AP cuentan con serologia basal lo que incluye primer extraccion y kit de medicacion.
⚠️ La cobertura de los siniestros de IAPSER es un seguro escolar para TODOS los establecimientos de educación Publica de la Pcia de San Juan; educación primaria, secundario, adultos y formación docente, incluso escuela de aspirantes a la policía.
Derivaciones: Se utiliza la Cartilla de Prestadores de Colonia Suiza (Centros Médicos, Farmacias, Traslados). En caso de encontrarse en una localidad donde no hay prestador, indicar que se debe presentar en el hospital publico de la zona y dar aviso al gestor sobre esto.
Pacientes graves que se encuentren en Hospitales Públicos, Se sugiere NO derivarlos.
Algunas aclaraciones sobre los centros médicos para tener en cuenta al momento de derivar pacientes:⬇️
- Sanatorio Cimyn (alta complejidad):
Se puede derivar por IAPSER AP. Solo reciben pacientes pediátricos hasta los 17 años. No reciben pacientes de ART.
- Clínica Mercedario:
Atiende únicamente traumas de extremidades (brazos, clavículas y piernas).
Cuenta con guardia traumatológica pediátrica exclusivamente.
- Hospital Privado del Colegio Médico de San Juan:
Para pacientes mayores de 18 años, se puede derivar por AP y ART.
Por favor, tener en cuenta tanto la edad del paciente como el tipo de lesión al momento de realizar la derivación.
Reingresos: No se toman reingresos
🫱🏼🫲🏼 Están incluidas jornadas escolares, en el establecimiento u en otros establecimientos incluyendo sabados y domingos asi com el in itinere de los alumnos
🚫 Exclusiones: No son de cobertura las riñas, dolor de cabeza, dolor de estómago, vómitos (excepto que sea causado por una intoxicación), malestares, desmayos, grescas, picaduras de insectos, reacciones alergicas, desmanes y disturbios personales, rotura de anteojos. ATENCION: Los casos de tirones o torceduras que sean de dudoso mecanismo, debemos ingresar el siniestro y consultar via mail con Ivan Albornoz, Barbara Sitjar, Gestion AP y Supervisión para evaluar si se le brinda o no la derivacion. Aquellos tirones o torceduras que ocurrieran por un mecanismo válido, serán derivados directamente.
Aclaracion importante‼️
⚠️ Nos manejaremos con nominas, sin embargo, aquellos asegurados que NO se encontráran Nominados, se deberá solicitar el envío del certificado de Alumno Regular firmado y sellado por la institución vía WP (1125470891) para poder realizar el ingreso
Los pasos serán los siguientes:
1 - Verificaremos en nómina, si el paciente no se encuentra en la misma 🗀 NOMINA IAPSER
2 - Realizaremos INGRESO del siniestro con los datos del afectado. Luego lo marcamos como Fin ILT + Rechazado por ART hasta recepcionar el certificado (No brindamos nro de denuncia ni derivacion). Solicitaremos el certificado de Alumno Regular al WP: 1125470891, informamos que nos comunicaremos nuevamente en cuanto se recepcione
3 - Al recepcionar el certificado, se brindará el N° y derivación correspondiente y se solicita al equipo de supervision o control, revertir el rechazo.
4 - Se deberá dejar en Observaciones del Siniestro que el paciente es "No Nominado" y "Se recepciona el Certificado Vía WP""
Se trata de un Seguro de Accidentes Personales, con convenio activo desde el 02/10/2023.
Procedimiento general
Para denuncia de Accidentes 24hs: 0800-777-7800
Saludo inicial: Emergencias. Buenos días, mi nombre es XXXX, ¿En qué lo puedo ayudar?”
Ingreso de siniestros: Se realiza normalmente a través del sistema SAS, se les asignará el prefijo SW.
Algunas pólizas tienen cláusula de ingreso hasta 24hs (las que en Nomina empiezan con A28) y otras de hasta 72hs de corrido (las que en Nomina empiezan con A30), lo cual queda reflejado en el aviso automático.
Los accidentes In itinere (en cualquier medio de transporte) son de cobertura.
Empleadores: Trabajamos con multiplicidad de pólizas de distintas instituciones como Clubes, Cooperativas, Municipalidades y Escuelas, así como trabajadores particulares y servicios de delivery como Rappi.
-Para Rappi- Los repartidores contarán con cobertura de 120 minutos posteriores a dejar el pedido. No obstante, en estos casos, deberan consultar a que hora dejo el pedido y a que hora se accidentó y proceder a realizar la consulta a SMG antes de derivar al paciente.
* En caso de duda, NO DERIVAR, y consultar via mail.*
Escenarios posibles:
Póliza en SAS + Está en Nómina: Ingresa y se deriva.
Póliza en SAS + NO está en Nómina: Se carga y se informa que deberá recibir asistencia en el Hospital Público más cercano hasta verificar la existencia en Nómina por el sector administrativo. (Excepto Rappi, si tiene ID y Pedido en curso). El caso se cierra (Estado médico: Fin de ILT + Tildar Rechazado por Art) dejando en observaciones el motivo del rechazo.
Falta póliza + No está en nómina: Se rechaza el siniestro y se informa que deberá recibir asistencia en el Hospital Público más cercano. (Se envia mail de falta póliza y se aclara que no esta en nomina y que aguardamos novedades)
Falta póliza (CON mail de Alta) + Está en Nómina: Se carga de forma manual el siniestro y se deriva normalmente.
Falta póliza (SIN mail de Alta) + Está en Nómina: Se carga de forma manual el siniestro y se informa que deberá recibir asistencia en el Hospital Público más cercano. (Se envia mail de Falta Póliza informando que se aguarda como proceder)
Derivaciones: Se utiliza la Cartilla de Prestadores de Colonia Suiza (Centros Médicos, Farmacias, Traslados).
Pacientes graves que se encuentren en Hospitales Públicos, SMG sugiere NO derivarlos.
Farmacia: Se cubrirá primera dosis de medicación suministrada en los centros de primer asistencia. En ocasiones donde la medicación debe ser retirada por una farmacia externa al centro asistencial, correrán a cargo del asegurado quien podrá solicitar reintegro de la misma.
Inculpables / Rechazos: Los asegurados a los que NO corresponda la atención (ya sea por encontrarse la póliza suspendida o haya pasado el tiempo establecido para realizarlas, falta de mecanismo o lesión imputable a esfuerzo) se registrarán en SAS y NO se brindará derivación.
Al paciente le brindaremos el número de Siniestro y le informaremos el motivo del rechazo.
El caso se cierra (Estado médico: Fin de ILT + Tildar Rechazado por Art) dejando en observaciones el motivo del rechazo.
Luego de realizar el procedimiento de rechazo enviaremos mail de aviso utilizando las Etiquetas ""SMG - Póliza Suspendida"" o ""Rappi - Fuera de Nómina / Rappi - Rechazo"" utilizando la plantilla pre-diseñada.
Puede ocurrir también que se comuniquen en un primer momento para ingresar un siniestro y al obtener el rechazo por nuestro lado, vuelvan a comunicarse cambiando el relato. Esto lo podremos evitar evaluando los casos cargados previamente en sistema y si se encuentran rechazados, podremos indicar telefónicamente que el caso no corresponde como lo confirmamos en una comunicación anterior.
Enfermedades profesionales: Según las exclusiones de la póliza, no son de cobertura. No corresponde atención para patologías de base (Sólo corresponde para accidentes).
Reingresos: Al ser un seguro, no existe el concepto de “reingreso”. Si continúan con dolencias, se debe informar al gestor de caso para que evalúe la reapertura del siniestro y continúe el tratamiento en el mismo.
Traslados: Cuentan con cobertura de traslado de primer asistencia solo si la persona puede concurrir en el momento de la denuncia, caso contrario deberá dirigirse por sus medios.
Serológicos (corto-punzante): Tienen cobertura de servicio serológico (primer extracción + kit de medicación).
En caso de no contar con servicio en la zona, se derivará a Hospital Publico.
Odontologia: No se brinda cobertura odontológica, solo la atención por politraumatismos.
Servicios de Sepelio: No poseen cobertura de sepelio.
EXCLUSIONES de la cobertura:
Corresponde brindar asistencia en los casos en los que, aun sin la presencia de un agente externo, se produzca un accidente a causa de un esfuerzo repentino. Esto incluye, entre otros, distensiones, dilaceraciones y rupturas musculares, tendinosas y viscerales (excepto lumbalgias, várices y hernias) causadas por esfuerzos repentinos y evidentes al diagnóstico.
Accidentes ocurridos con anterioridad a la fecha de vigencia inicial de la cobertura de este seguro o las consecuencias de accidentes ocurridos con anterioridad a la fecha de vigencia inicial de la cobertura, así como las consecuencias o secuelas de un accidente cubierto que se manifiesten después de los ciento ochenta (180) días siguientes a la fecha de su ocurrencia.
Lesiones autoinfligidas, aún cuando se cometan en estado de enajenación mental.
Muerte súbita.
Enfermedades o infecciones de cualquier clase o naturaleza, incluyendo las originadas por la picadura de insectos, accidente cardiovascular, accidente cerebrovascular, infarto de miocardio y aneurismas, así como lesiones u otras consecuencias debidas a intervenciones quirúrgicas o tratamientos médicos que no hayan sido motivados por un accidente cubierto por esta póliza.
Tratamientos psiquiátricos y/o psicológicos, trastornos de enajenación mental, estados de depresión psíquico-nerviosa, neurosis o psicosis, cualesquiera que fuesen sus manifestaciones clínicas, excepto que los mismos provengan de estrés post-traumático o de reacciones vivenciales reactivas de un accidente cubierto sufrido por el Asegurado.
Accidentes causados por vértigos, vahídos, lipotimias, convulsiones o parálisis y los que ocurran por estado de perturbación mental, sonambulismo, embriaguez o a causa del abuso de drogas, estupefacientes, alcaloides o sustancias medicamentosas, salvo prescripción médica.
Lesiones imputables a esfuerzo.
Insolación, quemaduras por rayos solares, enfriamiento y demás efectos de las condiciones atmosféricas o ambientales.
Accidentes que el Asegurado, el Tomador o los beneficiarios, por acción u omisión provoquen dolosamente o con culpa grave o el Asegurado los sufra en empresa criminal. No obstante, quedan cubiertos los actos realizados para precaver el siniestro o atenuar sus consecuencias o por un deber de humanidad generalmente aceptado.
Accidentes que guarden relación directa o indirecta con radiación o reacción nuclear o contaminación radiactiva.
Accidentes derivados del uso de motocicletas o vehículos similares, salvo acuerdo en contrario.
La manipulación de explosivos.
Las hernias, las rupturas musculares no tendinosas, los lumbagos agudos (dolor de cintura).
Participación en duelo, crimen, delito o riña, excepto en el caso de legítima defensa.
Participación en acciones militares y/o policiales.
Acción de los rayos “X” y similares, y de cualquier elemento radioactivo u originadas en reacciones nucleares.
Contactos:
Atención al Afiliado: 0810-222-7645 | Lunes a Viernes de 9 a 18 hs.
Oficina virtual: https://oficina.smg.com.ar
Se trata de un Seguro de Accidentes Personales, con convenio activo desde el 12/06/2024.
Procedimiento general
Para denuncia de Accidentes 24hs: 0800-348-1009
Saludo inicial: Emergencias. Buenos días, mi nombre es XXXX, ¿En qué lo puedo ayudar?”
Ingreso de siniestros: Se realiza normalmente a través del sistema SAS, se les asignará el prefijo CL.
Todas poseen cláusula de ingreso de hasta 72hs de corrido, lo cual queda reflejado en el aviso automático.
Empleadores: Cubre la práctica no profesional de deportes y actividades laborales con y sin in itinere dependiendo la póliza.
(Aclaración: Si la póliza indica Fútbol como práctica y se comunican por un accidente en otra disciplina NO ES DE COBERTURA)
Se cubre al Asegurado exclusivamente si sufre un Accidente durante la participación en eventos organizados por el Tomador. Como participación en eventos se entiende a cualquier torneo, competencia, entrenamiento, excursión, evento social, exposición o espectáculo organizado por el Tomador. Sólo se cubren gastos médicos, intervenciones quirúrgicas y gastos en los que se tengan que incurrir debido a accidentes que sufra el asegurado que se produjeran durante el período de vigencia de la póliza, mientras que el asegurado sea informado en la nómina como ""VIGENTE""
Escenarios posibles:
Póliza en SAS + Está en Nómina: Ingresa y se deriva.
Póliza en SAS + NO está en Nómina: Se carga y se informa que deberá recibir asistencia en el Hospital Público más cercano hasta verificar la existencia en Nómina. El caso se cierra (Estado médico: Fin de ILT + Tildar Rechazado por Art) dejando en observaciones el motivo del rechazo.
Falta póliza + No está en nómina: Se rechaza el siniestro y se informa que deberá recibir asistencia en el Hospital Público más cercano. (Se envia mail de falta póliza y se aclara que no esta en nomina y que aguardamos novedades)
Falta póliza (CON mail de Alta) + Está en Nómina: Se carga de forma manual el siniestro y se deriva normalmente.
Falta póliza (SIN mail de Alta) + Está en Nómina: Se carga de forma manual el siniestro y se informa que deberá recibir asistencia en el Hospital Público más cercano. (Se envia mail de Falta Póliza informando que se aguarda como proceder)
Derivaciones: Se utiliza la Cartilla de Prestadores de Colonia Suiza (Centros Médicos, Farmacias).
Pacientes graves que se encuentren en Hospitales Públicos, se sugiere NO derivarlos.
Farmacia: Solo es de cobertura los Antiinflamatorios / Analgésicos (AINES)
Inculpables / Rechazos: Los asegurados a los que NO corresponda la atención (ya sea por encontrarse la póliza suspendida o haya pasado el tiempo establecido para realizarlas, falta de mecanismo, lesión imputable a esfuerzo o patologías de base) se registrarán en SAS y NO se brindará derivación.
Al paciente le brindaremos el número de Siniestro y le informaremos el motivo del rechazo.
El caso se cierra (Estado médico: Fin de ILT + Tildar Rechazado por Art) dejando en observaciones el motivo del rechazo.
Luego de realizar el procedimiento de rechazo, enviaremos mail de aviso utilizando la Etiquetas ""COLON RECHAZO"" utilizando la plantilla pre-diseñada.
Puede ocurrir también que se comuniquen en un primer momento para ingresar un siniestro y al obtener el rechazo por nuestro lado, vuelvan a comunicarse cambiando el relato. Esto lo podremos evitar evaluando los casos cargados previamente en sistema y si se encuentran rechazados, podremos indicar telefónicamente que el caso no corresponde como lo confirmamos en una comunicación anterior.
Enfermedades profesionales: Según las exclusiones de la póliza, no son de cobertura. No corresponde atención para patologías de base (Sólo corresponde para accidentes).
Reingresos: Al ser un seguro, no existe el concepto de “reingreso”. Si continúan con dolencias, se debe informar al gestor de caso para que evalúe la reapertura del siniestro y continúe el tratamiento en el mismo.
Traslados: No poseen cobertura de traslados en ninguna ocasión.
Serológicos (corto-punzante): Tienen cobertura de servicio serológico (primer extracción + kit de medicación).
En caso de no contar con servicio en la zona, se derivará a Hospital Publico.
No se brinda cobertura odontológica, solo la atención por politraumatismos.
Servicios de Sepelio: No poseen cobertura de sepelio.
⚠️ EXCLUSIONES de la cobertura:
Quedan excluidos de la presente cobertura los daños sufridos por el asegurado que sean consecuencia inmediata o mediata de:
Contactos:
Atención al Afiliado: 0810-222-6566 | Lunes a Viernes de 9 a 18hs.
Se trata de un Seguro de Accidentes Personales, con convenio activo desde el 13/06/2025.
Procedimiento general
Para denuncia de Accidentes 24hs: 0800-348-1009
Saludo inicial: Emergencias. Buenos días, mi nombre es XXXX, ¿En qué lo puedo ayudar?”
Ingreso de siniestros: Se realiza normalmente a través del sistema SAS, se les asignará el prefijo LS.
Todas poseen cláusula de ingreso de hasta 72hs de corrido, lo cual queda reflejado en el aviso automático.
Empleadores: Cubre la práctica no profesional de deportes y actividades laborales con y sin in itinere dependiendo la póliza.
(Aclaración: Si la póliza indica Fútbol como práctica y se comunican por un accidente en otra disciplina NO ES DE COBERTURA)
Escenarios posibles:
Póliza en SAS + Está en Nómina: Ingresa y se deriva.
Póliza en SAS + NO está en Nómina: Se carga y se informa que deberá recibir asistencia en el Hospital Público más cercano hasta verificar la existencia en Nómina. Enviar mail (LOGRAR - Fuera de Nómina). El caso se cierra (Estado médico: Fin de ILT + Tildar Rechazado por Art) dejando en observaciones el motivo del rechazo.
Falta póliza + No está en nómina: Se rechaza el siniestro y se informa que deberá recibir asistencia en el Hospital Público más cercano. (Se envia mail de falta póliza y se aclara que no esta en nomina y que aguardamos novedades)
Falta póliza (CON mail de Alta) + Está en Nómina: Se carga de forma manual el siniestro y se deriva normalmente.
Falta póliza (SIN mail de Alta) + Está en Nómina: Se carga de forma manual el siniestro y se informa que deberá recibir asistencia en el Hospital Público más cercano. (Se envia mail de Falta Póliza informando que se aguarda como proceder)
Derivaciones: Se utiliza la Cartilla de Prestadores de Colonia Suiza (Centros Médicos, Farmacias, Traslados).
Pacientes graves que se encuentren en Hospitales Públicos, se sugiere NO derivarlos.
Farmacia: Solo es de cobertura los Antiinflamatorios / Analgésicos (AINES)
Inculpables / Rechazos: Los asegurados a los que NO corresponda la atención (ya sea por encontrarse la póliza suspendida o haya pasado el tiempo establecido para realizarlas, falta de mecanismo, lesión imputable a esfuerzo o patologías de base) se registrarán en SAS y NO se brindará derivación.
Al paciente le brindaremos el número de Siniestro y le informaremos el motivo del rechazo.
El caso se cierra (Estado médico: Fin de ILT + Tildar Rechazado por Art) dejando en observaciones el motivo del rechazo.
Luego de realizar el procedimiento de rechazo, enviaremos mail de aviso utilizando la Etiquetas ""LOGRAR RECHAZO"" utilizando la plantilla pre-diseñada.
Puede ocurrir también que se comuniquen en un primer momento para ingresar un siniestro y al obtener el rechazo por nuestro lado, vuelvan a comunicarse cambiando el relato. Esto lo podremos evitar evaluando los casos cargados previamente en sistema y si se encuentran rechazados, podremos indicar telefónicamente que el caso no corresponde como lo confirmamos en una comunicación anterior.
Enfermedades profesionales: Según las exclusiones de la póliza, no son de cobertura. No corresponde atención para patologías de base (Sólo corresponde para accidentes).
Reingresos: Al ser un seguro, no existe el concepto de “reingreso”. Si continúan con dolencias, se debe informar al gestor de caso para que evalúe la reapertura del siniestro y continúe el tratamiento en el mismo.
Traslados: Poseen cobertura de traslados de primer asistencia (tanto remis como ambulancia)
Serológicos (corto-punzante): Tienen cobertura de servicio serológico (primer extracción + kit de medicación).
En caso de no contar con servicio en la zona, se derivará a Hospital Publico.
No se brinda cobertura odontológica, solo la atención por politraumatismos.
Servicios de Sepelio: Consultar cobertura de sepelio a gestión.
EXCLUSIONES de la cobertura:
Contactos:
Atención al Afiliado: 0800-220-2323| Lunes a Viernes de 9 a 18hs.
DATOS PERSONALES Y LABORALES
ACLARACIONES
FORMA DE ACCIDENTE
Caída desde alturas (Utilizar SÓLO cuando el pte se cae de una altura de 1.5 o más)
Caída en profundidades (Utilizar para caídas en acequia por ej., si el pte pisa un pozo NO utilizarlo)
Caída al mismo nivel (Utilizar para caídas de personas y para caídas desde vehículos al piso)
Derrumbe
Desplome
Caída de objetos desde la mano
Caída de objetos mobiliarios
Pisada sobre objetos (Utilizar cuando se dobla el tobillo y no llega a caerse/ cuando pisa un pozo)
Choque contra objetos inmóviles (Cuando vehículos chocan contra objetos inmóviles como otros autos estacionados, árboles, cordón. Cuando personas se chocan contra mobiliario)
Choque contra objetos móviles
Golpes por objetos móviles (Utilizar para ingreso de cuerpo extraño en ojo)
Atrapamiento por un objeto
Esfuerzos al levantar objetos
Esfuerzos al empujar objetos
Esfuerzos al manejar objetos (COMODÍN: si no sabes qué poner, utilizar este)
Esfuerzos al tirar de objetos
Contacto con sustancias calientes
Contacto con sustancias frías
Exposición a la corriente eléctrica
Incendio
Atropellamiento de animales (Utilizar cuando vehículo atropella animales)
Mordedura de animales
Picaduras
Atropellamiento por vehículo
Choque de Vehículos
Agresión con armas
Agresión sin armas
Injuria punzo-cortante (Utilizar cuando el pte se realiza heridas cortantes involuntarias por ej. con cuchillo de cocina al cocinar. NO UTILIZAR PARA CP)
Inoculación de agentes biológicos (PARA CP de heridas punzantes aguja / bisturí)
Contacto con agentes biológicos (PARA CP de contacto de sangre con mucosas, ojos)
Otras Formas (NO USAR EN NINGÚN CASO)
ZONA AFECTADA
Región Craneana (NO USAR EN NINÚN CASO)
Ojos
Oído
Boca
Nariz
Cara
Cabeza, ubicaciones múltiples
Cuello
Región Cervical
Región Dorsal
Región Lumbosacra
Tórax
Abdómen
Pelvis
Hombro
Brazo
Codo
Antebrazo
Muñeca
Mano
Dedos de la mano
Miembro superior, ubicaciones múltiples (NO USAR Colocar la zona de MS lesionada más afectada)
Cadera
Muslo
Rodilla
Pierna
Tobillo
Pie
Dedos de los pies
Miembro inferior, ubicaciones múltiples (NO USAR. Colocar la zona de MI lesionada más afectada)
Laringe
Testículos
Vagina
Mamas
Piel
Aparato Psíquico
Ubicaciones Múltiples (NO USAR EN NINGÚN CASO)
Miembros superiores e inferiores
NATURALEZA
Escoriaciones
Heridas Punzantes
Heridas Cortantes
Heridas Contuso/ anfractuosas
Heridas de Bala
Contusiones (Utilizar cuando en Cie10 dice CONTUSION)
Torceduras (NO USAR EN NINGÚN CASO)
Luxaciones (No utilizar a menos que haya un diagnóstico médico declarado)
Fx cerradas
Amputaciones
Quemaduras Térmicas
Cuerpo extraño en ojos
Intoxicaciones
Esguinces (Utilizar cuando en cie10 dice ESGUINCE)
Traumatismos internos (Utilizar cuando en cie10 dice TRAUMATISMO)
Fx expuestas
Efectos de impacto psíquico
Efectos de compresión
Distensión Muscular (NO USAR EN NINGÚN CASO)
Contacto con Fuego
Disfunciones orgánicas (UTILIZAR para EP o para patologías INCULPABLES)
Otras lesiones no detalladas (NO USAR EN NINGÚN CASO)
AGENTE MATERIAL ASOCIADO
Camiones
Camionetas
Colectivos Urbanos
Ómnibus
Automóviles
Motocicletas
Bicicletas
Otros medios de Transporte (NO USAR EN NINGÚN CASO)
Grúas
Ascensores, montacargas
Auto-elevadores
Estanterías
Herramientas mecánicas manuales
Instrumentos o accesorios de uso médico (UTILIZAR para CP de heridas por bisturí, jeringa)
Fluidos corporales (UTILIZAR para CP de contacto con sangre)
Escaleras portátiles
Otros Materiales
Superficie de Tránsito o de Trabajo (NO USAR EN NINGÚN CASO)
Agua
Fuego
Otros elementos en el exterior del medio-ambiente de trabajo
Aberturas en suelo y paredes
Otros elementos en el interior del medio-ambiente de trabajo
Arma de Fuego
Arma Blanca
Arboles, plantas
Animales domésticos
Animales de Cría
Pisos
Insectos
Personas (Utilizar SÓLO para casos de agresión de terceros)
S00.9 - Tx de Cabeza
(Tec s/p y Tec c/p)
S01 - Herida en la Cabeza
(HC en cuero cabelludo)
S00.1 - Contusion periocular
(Golpes en cara, frente, pomulos)
T15.0 - Cuerpo Extraño en cornea
(Cuerpo ext. en ojo)
H57.9 - Traumatismo Ocular
(Golpes en ojo)
S00.5 - Tx de labio y cavidad bucal
(Golpes en boca)
M54.2 - Cervicalgia
(Latigazo cervical y Tx de cuello)
M54.9 - Dorsalgia
(Tx de espalda)
M54.4 - Lumbalgia CON CIATICA
(Tirón de espalda baja, cintura o region lumbar)
S20.2 - Contusion de Tórax
S20.0 - Contusion en mama
S30.0 - Contusion en region lumbosacra (Golpe en espalda baja, cintura o region lumbar)
S49.8 - Tx de hombro y brazo
S50.0 - Contusión de Codo
S60.2 - Contusion de mano y muñeca
S60.0 - Contusion de dedo sin daño de uña
S60.1 - Contusion de dedo con daño de uña
S61.0 - Herida en dedos de la Mano
S60.0 - Tx de la mano
T23.1 - Quemadura de mano y muñeca
S70.1 - Contusion de muslo (Golpe en muslo - región de MI entre cadera y rodilla)
S80.0 - Contusión de rodilla (Golpe en rodilla)
M23 - Tx interno de rodilla (Tirones, dolor por movimiento en falso en rodilla)
S89.7 - Tx de Pierna
S90.9 - Tx de Tobillo y pie
S93.4 - Esquince de Tobillo (Esguince, entorsis, torcedura de tobillo o pie)
S90.2 - Contusion de dedo de pie con daño de uña
S90.1 - Contusion de dedo de pie sin daño de uña
S83.6 - Esguince de rodilla (Esguince, entorsis, torcedura de rodilla)
S81.0- Herida de rodilla
K40 - Hernia inguinal (NO USAR EN NINGÚN CASO)
VARIOS
T00.8 - Politraumatismo (USAR SOLO cuando no hay áreas lesionadas especificadas)
T75 - Causas Externas (USAR SOLO para casos Inculpables)
T29.1 - Quemadura en Múltiples Regiones
R96.0 - Mortal (NO USAR, especificar el causal de muerte)
L23 - Dermatitis alergia de contacto (Usar para picaduras de insectos que no sean de ofidio - serpientes)
Z20.9 - CP (Contacto y/o exposición) Cie10 de serológicos puros (para siniestros mixtos utilizar Cie10 correspondiente a la lesión)
W54.4 - Mordedura de perro (NO USAR, utilizar cie10 correspondiente a la lesión en el área)
Y64.0 - Contacto biológico en ojos (NO USAR EN NINGÚN CASO)
01/10/2025: BAJA - ISPRO
Finalizo el contrato con ISPRO y ya transcurrieron los 5 dias habiles desde el ultimo dia disponible para informar denuncias. Ya no se realizan ingresos ni reingresos.
08/10/2025: Denuncias Tardias UCAPP
Les informamos que, a partir de la fecha, toda denuncia de siniestro que se presente pasados los 30 días desde la fecha de ocurrencia deberá considerarse como "tardía" y, por lo tanto, no debe ser registrada en el sistema.
Nuevo procedimiento:
En estos casos, deberán notificar la situación vía mail al área de supervisión, copiando a los siguientes contactos:
Gonzalo Mai gonzalo.mai@colonia-suiza.com
Camila Bouix camila.bouix@colonia-suiza.com
gestion.ucapp@colonia-suiza.com + Supervisoras
A partir de allí, se dará aviso a UCAPP, quienes se encargarán de gestionar la documentación necesaria con el empleador.
Agradecemos que sigan este procedimiento sin excepción para evitar registros indebidos y asegurar el cumplimiento de la normativa vigente.
Ante cualquier duda, quedamos a disposición.
08/10/2025: Se REACTIVA GRUPO ERSA
13/11/2025: Actualizacion sobre la denominacion en traslados de ambulancias
Queremos informarles que, a partir de ahora, los traslados de techo sanitario a techo sanatorio deberán registrarse como “Traslado”, y no como Código Verde.
Recordamos que el Código Verde se utiliza únicamente para situaciones de baja prioridad, como consultas domiciliarias o casos que no requieren atención inmediata (No solemos utilizar este codigo desde el CEM).
Por eso, es importante diferenciar los traslados propiamente dichos y registrarlos bajo la categoría correcta.
13/11/2025 Implementacion de la funcion "PARQUEAR" en Net2Phone (Ver mail "FUNCION "PARQUEAR" - Net2Phone")
14/11/2025 Actualizacion Denuncias Roam - ITEMS
Operadores,
A partir de este momento, los ítems que requieran internacion para su denuncia como grave ante la SRT, deberán ser denunciados asi sean ambulatorios a excepción de las fracturas cerradas cuyo item continua igual. (Ver listado).
14/11/2025 Modificacion de datos
Solicitamos que todos los reclamos relacionados con la modificación de datos sean canalizados a través del tramitador. Este deberá generar la SG correspondiente con la solicitud de modificación.
En el caso de errores de tipeo por parte del operador del CEM, sí podrán solicitar la corrección por este medio (correo electrónico).
18/11/2025 Mapa de Prestadores - Cambios
Operadores,
Les informamos que, a partir de ahora, todas las solicitudes de modificación o actualización del Mapa de Prestadores deberán ser enviadas a jose.fernandez@colonia-suiza.com con copia a supervisión.
16/12/2025 Rechazos - UCAPP
A partir de este momento, cuando reciban un llamado de un asegurado de UCAPP cuyo relato sea de rechazo, si no es una urgencia médica, procederán a tomar todos los datos y enviaran un mail registrando la consulta SIN registrar en SAS ni brindar derivacion.
Si el paciente ya se encuentra recibiendo asistencia en Obra Social u Htal Público, indicar que continúen por esa vía hasta que le informemos como proceder.
(VER MAIL CON ETIQUETAS Y PLANTILLA)
23/01/2026 Lineamientos de Mail
Quería reforzar un lineamiento importante respecto a las respuestas por mail que recibimos de diferentes sectores internos de la empresa.
Cuando desde el sector ya se le dio respuesta a lo solicitado e incluso si desde supervisión también ya se aportó respuesta, por favor no corresponde volver a responder el mail, ya que no hay más información para sumar y se termina involucrando innecesariamente a otras áreas de la empresa.
A partir de ahora:
Si Supervisión ya respondió → no volver a contestar la cadena salvo que se solicite aportar más datos.
El objetivo es ordenar nuestra comunicación y evitar respuestas duplicadas que no agregan valor.
Gracias por la colaboración.
Saludos,
Nos informa el cliente la baja del servicio a partir del 01/03/2026, por lo que habría que brindar cobertura hasta el 28/02 inclusive
A partir del dia de hoy 24/02 entra en vigencia IAPSER (CUIT 30-63006348-1), nuevo cliente de accidentes personales.